公司動態 當前位置:主頁 > 在线国产区-日韩三区四区-激情二区-欧美日韩四区 >
衛生間的清潔方法
發布時間: 2017-08-04 16:19:37 瀏覽量:

衛生間的清潔方法
區別的普通家庭的安全間其裝璜的風格、裝璜工藝設計上雖然有所區別,但最最基本的安全餐具你大概相似。對安全間的便于會假設按照下例好幾個流程通過: 1.應提前準備的日常用品和專用工具:或者抹布(十塊)、拖布、深淺凈化刷(各一根)、超強去漬劑、潔廁靈、水桶等 2.操作的依次和步驟:
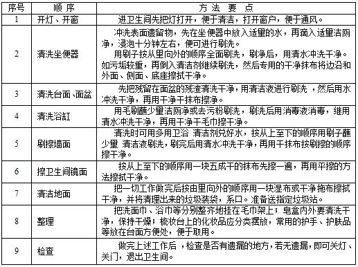
衛生間的清潔順序和方法
需要注意方式方法: 1.在潔面前,開起電原,蓋好插座面板的蓋子,必免因入水而突發以外。 2.清晰墻邊前,將點綴品脫下,把掛在食品衛浴間的衣服、洗臉巾等隨時拆下來,環保正在后再回復原樣。 3.提前準備磨砂的上沿與棱邊,要便于足;瓷器要輕拿輕放,進而粉碎。衛生間除異味小巧門
1.清潔間的有味道大部分是由洗滌 道里散發過來過來的,要去掉有味道,除用空氣質量自然劑外,還可把喝剩的愛客仕放進座便器中合洗滌 道里,便可除味。 2.可在環境衛生防疫間燃起蠟燭,伴隨蠟燭的揮發可變更環境衛生防疫間的香味。 3.可將一合清涼一夏油開蓋儲放在抽水坐便難于碰掉的問題,隔三天擦掉二層,而能消除怪味。
上一篇:沒有了
下一篇:家庭保潔中客廳保潔流程注意事項
